了解最新动态和产品更新
获取帮助文档和使用指南
如何通过宝塔面板一键迁移来进行网站搬家?
前提:
1.新旧服务器的系统, 软件环境必须要一致。
2.新服务器的硬件配置尽量要高于旧服务器,以免资源不足出现异常。
迁移前准备配置并获取如下:
1,在旧服务器安装一键迁移插件。
2,获得新服务器面板地址。
3,获得新服务器API密钥。
4,在新服务器中将旧服务器IP添加到白名单。
具体操作如下:
1、旧服务器面板中安装一键迁移插件。进入旧服务器宝塔面板--软件商店--宝塔插件,找到宝塔一键迁移API ,点击 安装。

2、获取新服务器面板的API密钥,并将旧服务器IP加入新服务器面板的白名单内。
进入新服务器面板,面板设置,打开API接口,然后会自动弹出配置面板API窗口,如果没有弹出或关闭了,可以在API接口后面的API接口配置 打开配置面板API窗口。

3、在 配置面板API 中,可以看到接口密钥,如果显示 ***,点击重置,即可获取;然后在IP白名单中,填写旧服务器的IP地址,然后保存。

开始迁移:
1、在旧服务器上打开一键迁移插件,在“接收数据的面板地址”中填写新服务器的面板地址;“接收数据的面板API” 在新面板的API,点击下一步
注:在上面步骤准备迁移操作时已经获取了这些数据,填写就可以了。

2、在弹出的提示中,点击 “已添加,继续操作” (请确保已经在新服务器中将旧服务器的IP添加了白名单,否则无法通过)

3、核对两台服务器的环境是否一致,点击下一步

4、选择要迁移的数据、FTP、数据库,点击 一键迁移

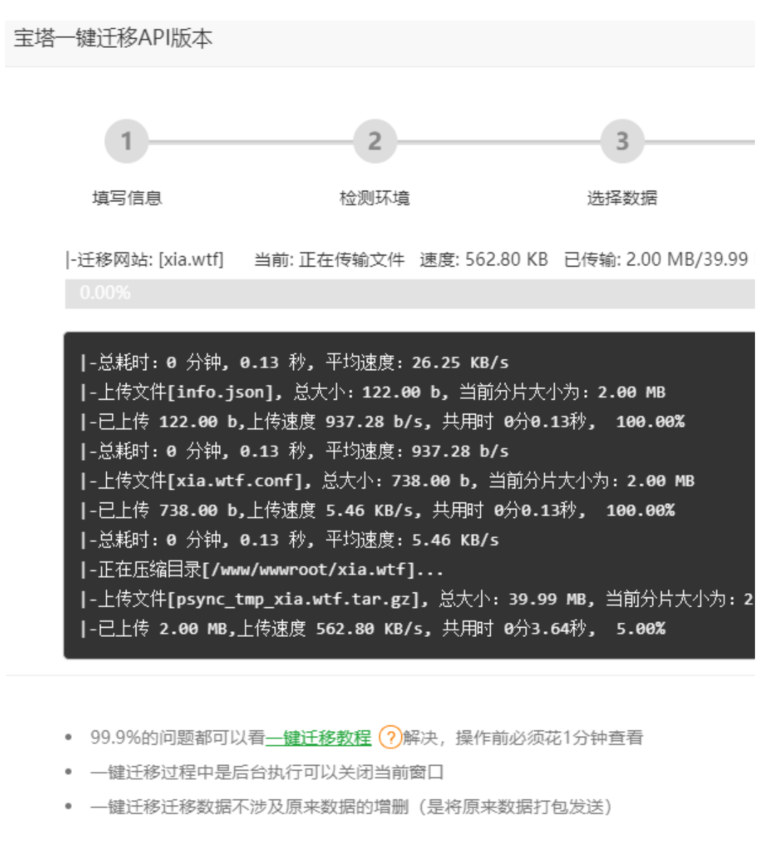
5、系统开始进行迁移操作,可以看到迁移过程以及传输速度和迁移完成速度百分比,耐心等待即可。

6、完成迁移,可以看到传输大小,耗时以及迁移日志等信息。
